新疆维吾尔自治区应急管理厅
政府信息公开
政府信息公开指南
政府信息公开制度
政府信息公开目录
法定主动内容公开
政府信息公开年报
依申请公开
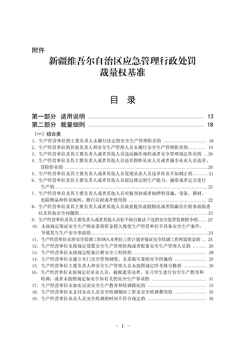
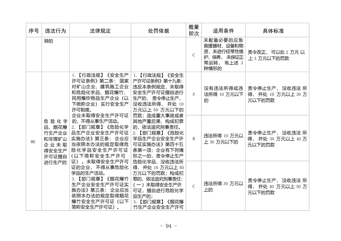
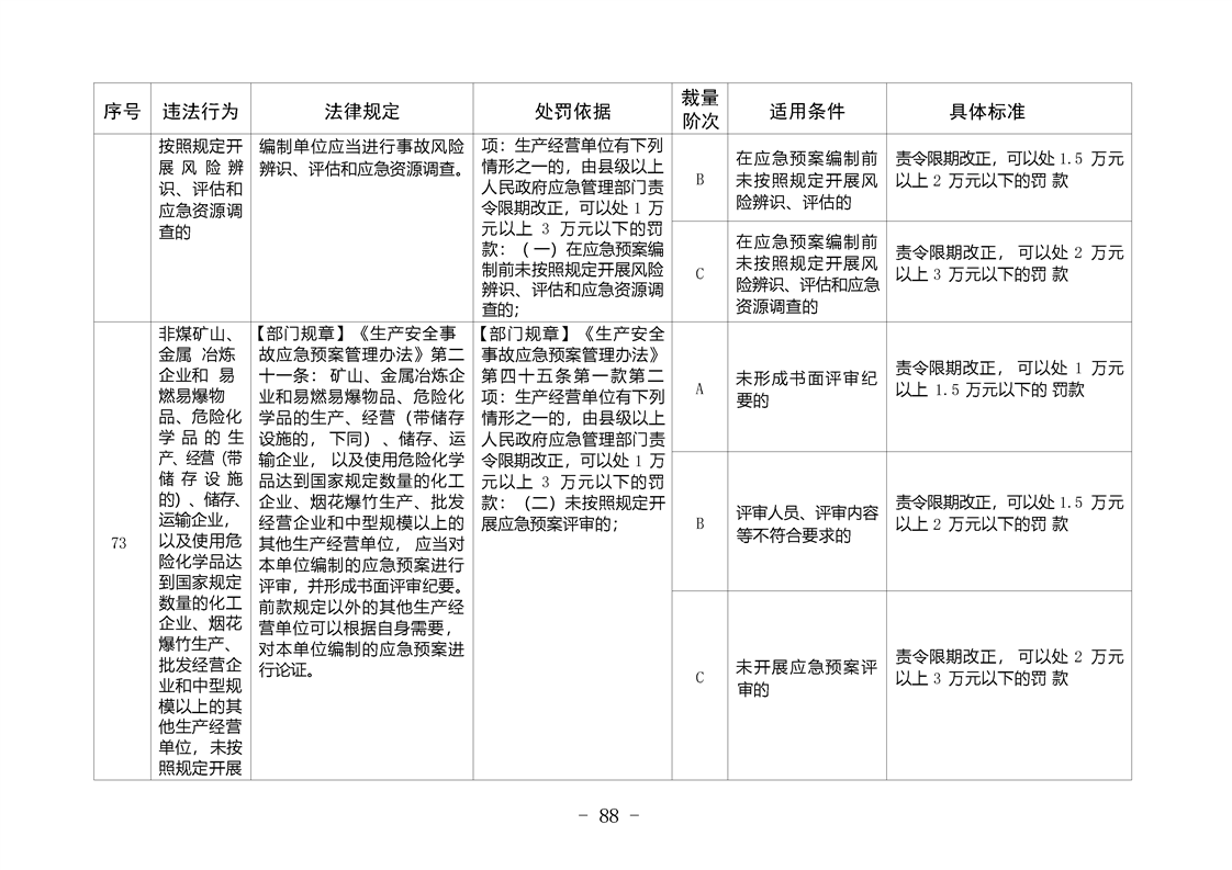
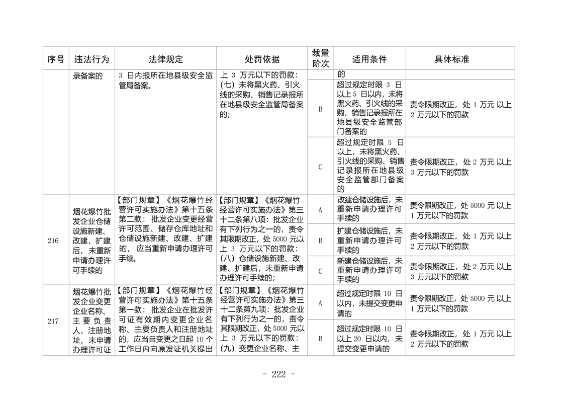
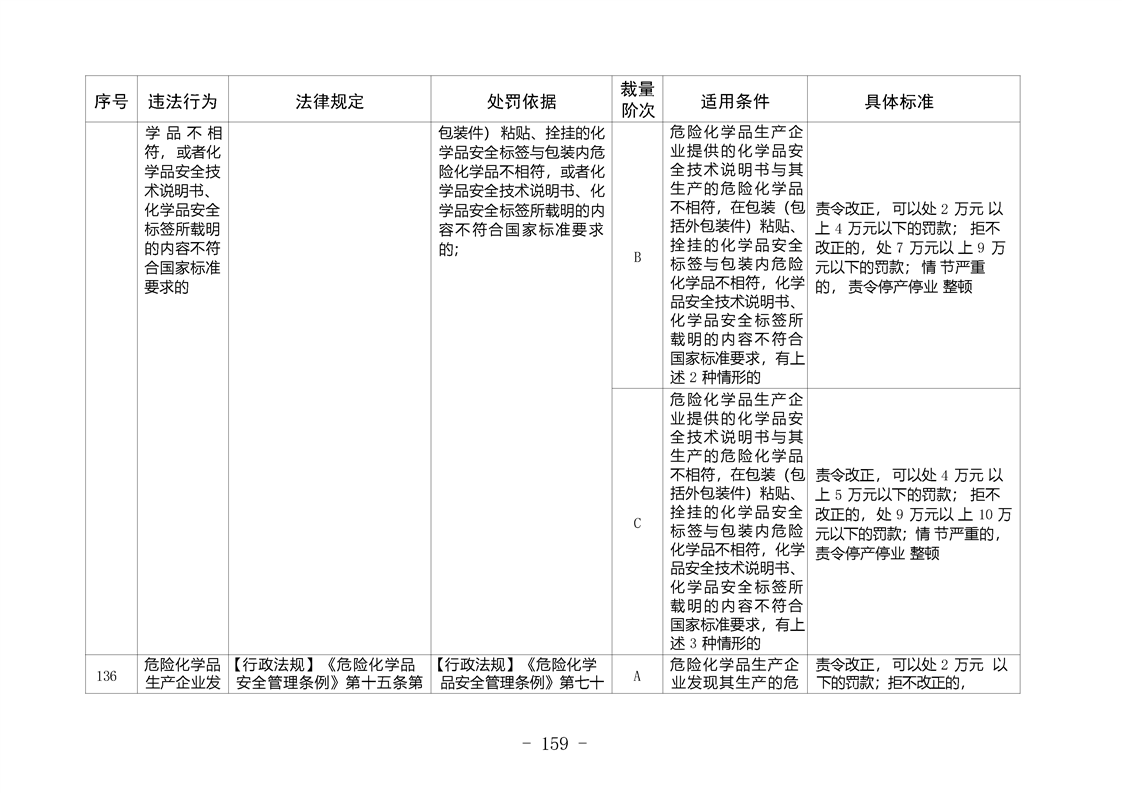
关于印发《新疆维吾尔自治区应急管理行政处罚裁量权基准》的通知
发布时间:2025-07-01 浏览次数:
【字体:
大
中
小
】
分享到:
附件下载:
相关链接:
自治区应急管理厅公告实施《新疆维吾尔自治区应急管理行政处罚裁量基准》
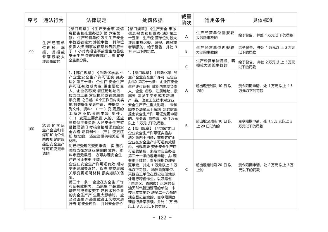
法定主动内容公开