新疆维吾尔自治区应急管理厅
政府信息公开
政府信息公开指南
政府信息公开制度
政府信息公开目录
法定主动内容公开
政府信息公开年报
依申请公开
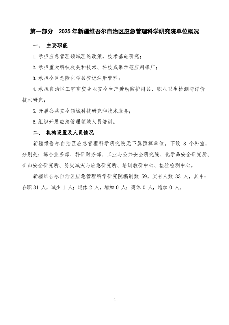
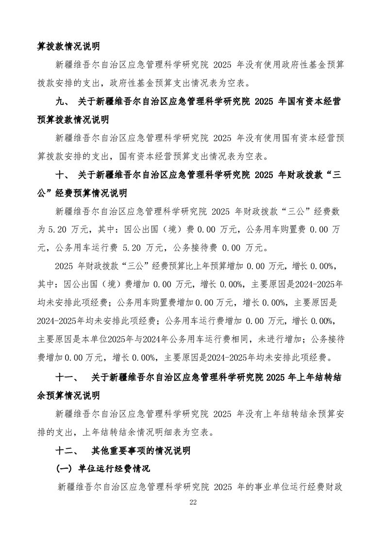
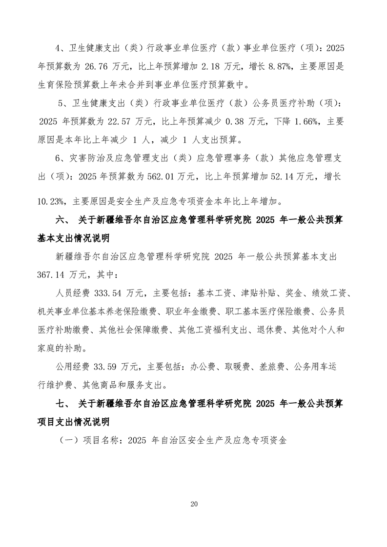
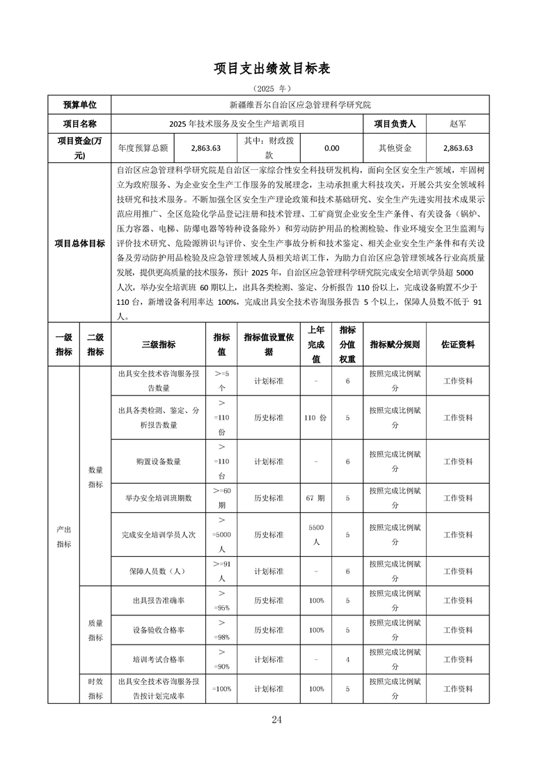
新疆维吾尔自治区应急管理科学研究院2025年单位预算公开报告
发布时间:2025-02-24 浏览次数:
【字体:
大
中
小
】
分享到:
附件下载:
法定主动内容公开