新疆维吾尔自治区应急管理厅
政府信息公开
政府信息公开指南
政府信息公开制度
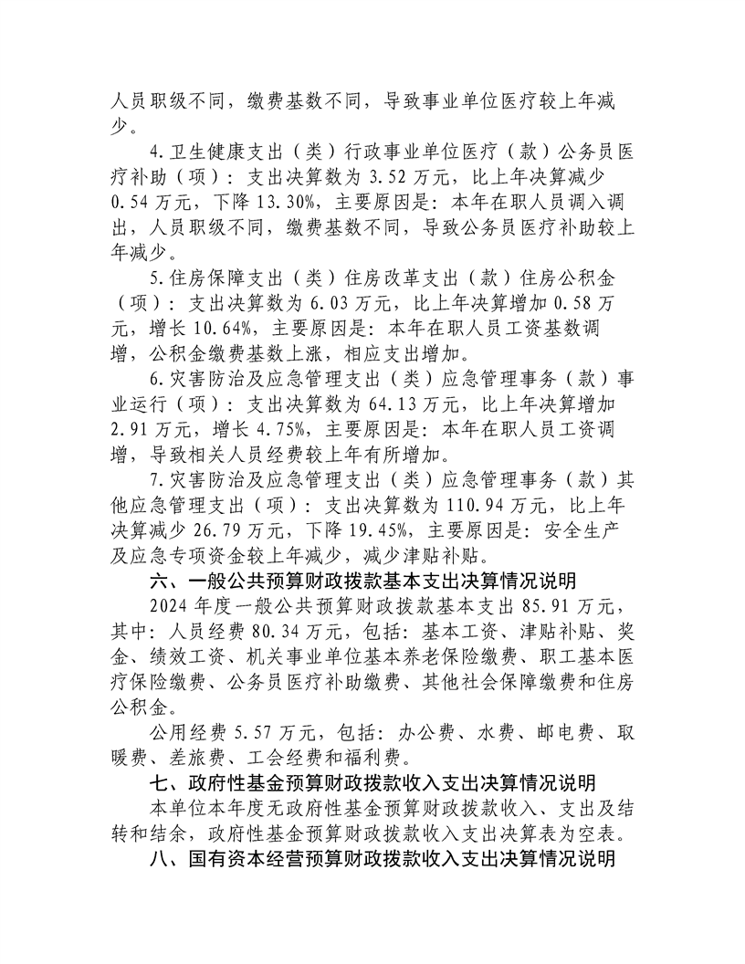
政府信息公开目录
法定主动内容公开
政府信息公开年报
依申请公开
2024年度新疆维吾尔自治区应急管理厅信息中心决算公开
发布时间:2025-08-28 浏览次数:
【字体:
大
中
小
】
分享到:
附件下载:
9新疆维吾尔自治区应急管理厅信息中心.zip
法定主动内容公开