登录
|
注册
新疆维吾尔自治区人民政府
|
中华人民共和国应急管理部
首页
要闻动态
时政要闻
新疆要闻
应急要闻
安全生产
防灾减灾救灾
应急救援
综合工作
各地信息
政务公开
政府信息公开指南
政府信息公开制度
政府信息公开目录
法定主动内容公开
政府信息公开年报
依申请公开
政务服务
新疆政务服务
救援力量
政务服务
信息查询
网上办公平台
政民互动
我要写信
我要查询
信件选登
调查征集
宣教科普
应急指南
自然灾害
防灾减灾救灾
安全生产
生活安全
汛期防灾避险
机关党建
党建要闻
基层党建
党风廉政
学习园地
群团工作
专题专栏
您当前的位置:
首页
>
要闻动态
>
公示公告
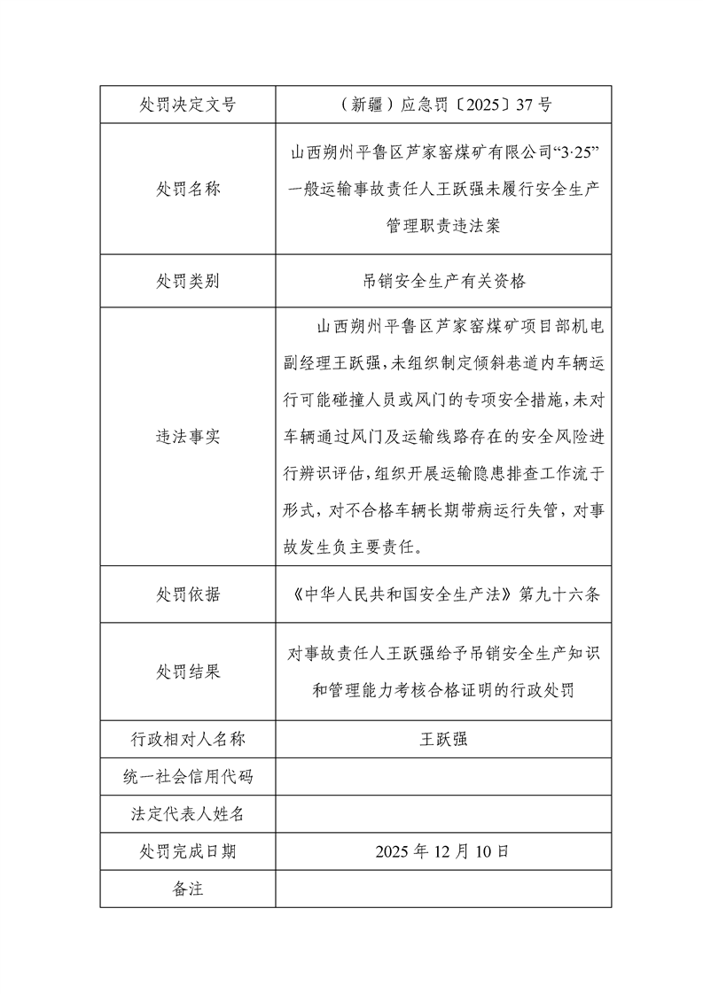
(新疆)应急罚〔2025〕37号处罚公示
时间:
2025-12-15 13:58
来源:
教育训练处
访问量:
扫一扫在手机打开当前页
分享到: